作者: 发布时间:2022-03-03 浏览次数:
上皮间质转化(epithelial to mesenchymal transition, EMT)是一种能够显著增强细胞迁移运动能力的生物过程,即细胞失去了上皮特征并转化为具有间充质表型的细胞。上皮间质转化不仅关系到胚胎发育、伤口愈合等重要生命过程,而且严重影响了肿瘤的发展和转移。已有研究表明,上皮间质转化促使肿瘤细胞脱离原发性肿瘤位点、迁移到身体的其他部位,即让肿瘤细胞获得迁移和侵袭能力、发生恶性演变。因而研究上皮间质转化已成为理解肿瘤恶化转移机制、探索抑癌策略的重要途径。
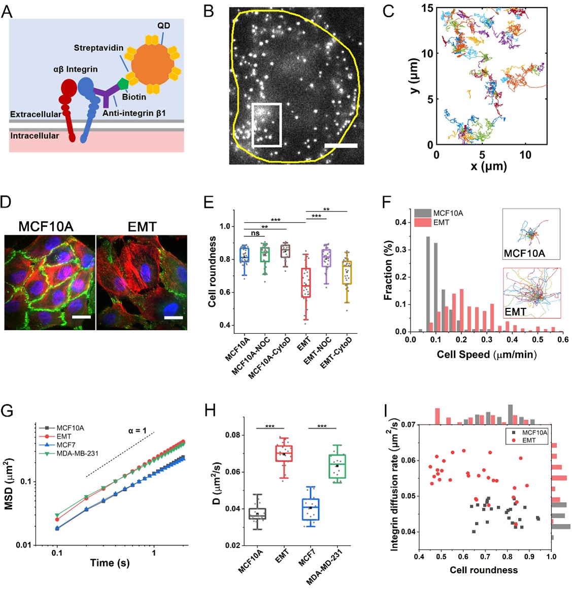
细胞与基底的黏附是决定细胞迁移的主要物理因素之一。整合素蛋白是细胞黏附的主要构成,它是一种广泛存在的跨膜蛋白分子,作为桥梁直接连接了细胞外基质和细胞内骨架。整合素在细胞膜上的运动决定了细胞黏着斑的动态组装和解聚,进而影响了细胞迁移。然而,由于缺乏活细胞表面整合素蛋白的单分子荧光标记和跟踪成像技术,人们对整合素的动力学特征、以及细胞黏附如何影响上皮间质转化促进细胞迁移的机制并不清楚。
北京师范大学系统科学学院/非平衡系统研究所李辉教授长期开展生物复杂系统的动力学研究,通过发展活细胞单分子动态成像技术和定量分析方法,研究从分子、细胞、到组织跨尺度的复杂动力学行为,探究物理特性与生物功能及医学健康的关系。例如针对肿瘤相关问题,发现了凋亡肿瘤细胞内的输运加速特性(PNAS 115, 12118, 2018),揭示了基底膜对肿瘤转移的物理约束机制(PNAS 118, e2022422118, 2021)。近期,李辉教授与中国科学院物理研究所王鹏业研究员和北京大学口腔医院卫彦教授共同合作,通过发展活细胞表面整合素蛋白的单分子荧光标记技术,定量研究了上皮间质转化过程中整合素扩散的时空动力学特征。研究发现,在上皮间质转化细胞中的整合素扩散显著增强,表现为扩散速度增加、固定比例减少。并且,整合素动力学的空间特征由对称分布转变为非对称的极性分布,细胞前端的整合素扩散更强。进一步,上述整合素扩散行为的改变是由于上皮间质转化使微管骨架在细胞内发生了重构,更多的微管分布于细胞边缘和板状伪足处,它们通过提高黏着斑的周转速度,增强了整合素蛋白的扩散、并导致了细胞前后差异的空间极性。
该工作基于细胞膜上整合素扩散的活细胞单分子实验研究,不仅证实了细胞黏附影响了上皮间质转化过程,并且揭示了上皮间质转化导致的细胞迁移加速机制。时间上,增强的整合素扩散动力学可以促进整合素在细胞膜上的转运速率,加快细胞前端黏着斑结构的形成和解聚速率,促使伪足向外延伸;空间上,整合素动力学的空间非对称分布让细胞前端与外基底的黏附更强、周转更快,从而协助细胞整体的定向迁移。因而,本工作所开展的从分子动力学到细胞迁移行为的跨尺度研究,有助于进一步理解细胞作为一个基本生物复杂系统的涌现机制。
生物医学应用方面,尽管上皮间质转化是肿瘤临床诊断、药物治疗及耐药性的关键,但由于细胞个体异质性和可塑性问题的存在,借助现有生化方法从细胞群体中鉴别出发生上皮间质转换的肿瘤细胞仍是一项挑战。本研究发现整合素扩散增强的物理特征,可作为上皮间质转化的一个新标志,并有望用于肿瘤恶化转移的单细胞精度临床检测。
该工作以“Diffusion Behaviours ofIntegrins in Single Cells Altered by Epithelial to Mesenchymal Transition”为题发表在近期的Small期刊上(IF13.28)(Small 18, 2106498, 2022),并被选为封底文章,链接https://onlinelibrary.wiley.com/doi/10.1002/smll.202270023。该工作得到了国家自然科学基金、科技部重点研发计划、中科院青促会的支持。

图1.β1整合素的单分子荧光标记方法以及上皮间质转化前后的整合素扩散动力学分析。

图2. 封面故事:基于整合素的扩散增强特征可实现单细胞精度的恶性肿瘤检测
作者:李辉
编辑:兰松
审核:王大辉